“室温超导”热度持续发酵
日期:2025-07-10 20:11:44 作者:admin 阅读
日期:2025-07-10 20:11:44 作者:admin 阅读
近日,美国物理学家迪亚斯及其团队在物理学会会议上宣布他们发现了一种“近常压室温超导材料”的消息,引发了全球物理学界乃至科学界的热议。
据了解,“室温超导”指的是在室温条件下实现的超导现象。而现有的大多数超导材料,通常情况是只在特定温度(约零下二百多摄氏度)下才会进入超导状态,表现出电阻为零的电磁特性。
因此,自1911年发现超导性以来,科学家们一直都在寻找一种可以在环境条件下实现超导的材料,期望能实现室温超导材料的大规模应用,大幅减少电力损耗,并积极推进超导材料在量子计算机、超导输发电、超导电器、可控核聚变、磁悬浮等领域的应用研究。
而和之前很多未正式落地的新概念一样,“室温超导”这项刚刚问世、还未得到准确验证的学术成果,很快就受到了资本市场的追捧,引发了A股市场的狂欢,推动超导概念板块集体大涨。
那么,“室温超导”到底是哄抬股价的噱头还是关键技术的突破发现?“暴涨”的相关概念股又分别与“室温超导”有何关联?
国内老牌光通信重点企业,改制成立于1994年,系属于永鼎集团旗下,主要从事光和电两大产业板块相关业务,包括通信科技、海外工程、汽车以及超导四大方面。
据官网,公司最初以光缆业务起家,主要从事单一通信线缆制造,后在光通信领域持续拓展。当前,深耕通信领域二十余年,通过不断的内生外延,公司已逐步形成较为完善的产业链布局。
在光产业方面,公司已形成光纤光缆光棒制造、光模块、光器件、光芯片等业务布局;在电产业方面,公司则已完成在电线电缆、汽车线束、海外电力工程、超导材料等产业的布局。
公司注重自主研发创新,始终坚持研发驱动业务,以技术支撑市场。当前,公司已拥有国家级企业技术中心、国家CNAS认可实验室以及国家级博士后科研工作站等多个创新平台。
超导业务是公司战略培育重点方向之一。当前,其已通过苏州新材料研究所和东部超导科技布局了新型千米级第二代高温超高带材,并实现了产业化及相关应用球盟会技术的研究开发。

据公司公告,公司已参与的超导产业化代表性项目主要包括国家电网255柔性直流输电科研示范项目、同里新能源小镇项目等,其中前者实现了超导电气设备在电力系统领域零的突破。
3月9日,受“室温超导”影响,超导概念股早盘涨势亮眼,其中公司股票涨停。当日晚,公司发布澄清公告,其暂未开展“室温超导”相关研发计划和投入,业务也均不涉及。
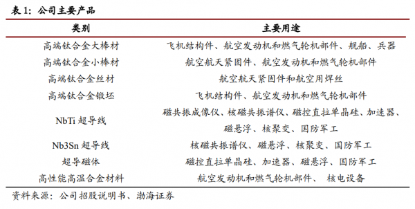
唯一国家认可生产超导材料的军工材料核心供应商,成立于2003年,主营高端钛合金材料、超导材料和高性能高温合金材料三大板块业务,主要产品有棒材、锻坯、铌钛超导线材、超导磁体、变形/铸造和粉末高温合金母合金等,可应用于航空、舰船、先进装备制造等军工领域。

据官网,成立初期公司以超导线材业务为主,主要代表中国承接国际核聚变(iter)项目。2012年,公司成功研发出超导线材并实现生产开始供货。随后,在超导材料技术优势下,公司又成功研发出我国新型机用核心材料新型钛材,并开始向高性能高温合金业务领域布局。
深耕行业近二十年,公司当前已形成高端钛合金为主,超导材料和高温合金新材料为辅的业务布局。据其2020年年报,公司当前为国内唯一实现低温超导线材商业化的生产厂商,也是全球唯一具备铌钛(NbTi)锭棒、超导线材、超导磁体等全流程生产的企业。
其中,在低温超导材料方面,公司生产的铌钛合金超导体NbTi和铌锡超导合金线Sn超导线材产品性能优异,已处于行业内领先地位;在高温超导材料方面,公司已自主开发出Bi-2223和MgB2材料的核心制备技术,可制备出高性能Bi系线带材。
在“室温超导”方面,公司于3月15日在投资者互动平台表示,公司长期关注超导产业发展前沿,目前正全面积极开展低温超导线材产业化及新型高温超导材料的研发,“室温超导”仍处于实验室研究阶段,还没有商业化。
国内电线年,隶属于中国航空工业集团旗下,主营航空航天、轨道交通、新能源、核电、智能装备、数字通信和超导等多领域用电线电缆制造、系统研发及工程化服务等业务,线缆领域综合实力排名全国第二。
据官网,公司于2000年由宝胜集团等五家公司联合发起成立。成立初期,其主要专注于传统电线年后,公司开始布局海缆市场。目前,公司已形成系列化产品体系,拥有超1000个产品品种,超10万个产品型号,产品电压等级可覆盖至低压至特高压全面等级。

公司注重技术创新,目前已拥有国家认定企业技术中心、国家高压电力电缆工程中心、江苏省电线电缆工程技术研究中心等多个研发创新平台。截至2022上半年,其已参与超87项各类国家及行业标准的起草、制定工作,拥有行业领先专利250项左右。
同时,公司已构建起较为完备的系统集成能力,可为客户提供海底电缆、光缆、光电复合缆、特种缆及脐带缆等产品从项目、产品设计,到产品制造、安装,项目运行维护的一体化解决方案。
其中,在航空电缆业务领域,依托实际控制人中航的资源优势,公司突破了航空电缆壁垒,当前相关技术已处于国内领先水平,并已于2020年正式进入中国商用飞机有限公司供应商目录。
在“超导”业务方面,公司的TF、PF低温超导电缆短样已经通过检测和论证。其中TF780米的dummy电缆已完成生产,并通过论证和交付;PF910米dummy电缆则正处于生产阶段。
国内电线电缆领域领先企业,成立于1982年,主要从事电力电缆等多种线缆产品及电缆附件的研发、生产、销售与安装服务,以及为客户提供电缆及附件、设计施工、竣工试验、运行监测维护及服务、氢能源应用系统等全套解决方案和交钥匙工程。
据官网,公司前身为汉河铜铝材厂,最早主要从事裸电线年,公司开始生产塑料绝缘电线年后陆续布局生产交联电缆、海底电缆等产品。
当前,公司线缆产品丰富,主要有裸电线、电力电缆、海底电缆、电气装备用电缆、通信电缆和特种电缆等,涵盖至百余个系列超万种规格,可广泛应用于电力、交通、石油化工等众多领域。

深耕行业四十年,公司拥有国家级企业技术中心、国家高压超高压电缆工程技术研究中心等研发创新平台,具备为国内外各级重点工程提供全方位配套的能力,产品质量水平国内领先。
近年来,随着海上风电的快速发展,公司也加速布局。据公司公告,截至目前,公司已形成成熟的220kV及以下海上风电用海缆中标、生产和交付服务全套解决方案,预计到2023年底,公司海缆产能将达到25-30亿元左右。
而凭借较强的产品品质和丰富的交付经验,公司当前已是国家电网、华电集团、国电集团、华能集团、神华集团、中石油、中石化、中国电力投资集团等国企的合作伙伴和重点供应商。
在“超导”方面,公司于3月9日在投资者关系平台回复,其当前暂未有超导技术规划及应用。
国内稀有金属新材料行业领导者,成立于2000年,主营稀贵金属材料、稀有金属装备、金属纤维及制品、钛及钛合金加工球盟会材、钛材高端日用消费品、层状金属复合材料、钨钼材料及制品及精密加工制品八大板块业务,产品广泛应用于航空航天、核电、海洋工程、冶金、化工等领域。
据官网,钛制品是公司核心主营业务,在该领域,经过多年探索,公司已形成从熔炼、锻造、轧制、管道管件到精密加工制造产品等多个环节全覆盖的钛材产业链,可生产钛合金中厚板、宽幅钛合金薄板、钛管等多类优质钛及钛合金、钛管产品。

据公司公告,2022年,公司研制的某工程用高性能低成本装甲钛合金,产品性能已达到国内先进水平;其制备的航空用TA12A薄板,也已实现高温钛合金多规格尺寸板材首批次工业化生产,在高温持久性、高温强塑性等性能方面表现良好,并已成功完成交付使用。
而在非钛材业务方面,经过多年的研发积累,公司当前已拥有处于行业内领先水平的金属复合材料生产线、金属过滤材料及器件生产线,国内唯一的核级银合金控制棒生产线,国内领先的高精度、自动化程度高的热轧板材生产线以及宽幅钨钼冷轧板材生产线等多条优质产线。
公司入选“超导”概念股,主要原因是其为超导材料制备国家工程实验室、陕西省超导材料工程技术研究中心。
本文涉及有关上市公司的内容,为作者依据上市公司根据其法定义务公开披露的信息(包括但不限于临时公告、定期报告和官方互动平台等)作出的个人分析与判断;文中的信息或意见不构成任何投资或其他商业建议,市值观察不对因采纳本文而产生的任何行动承担任何责任。